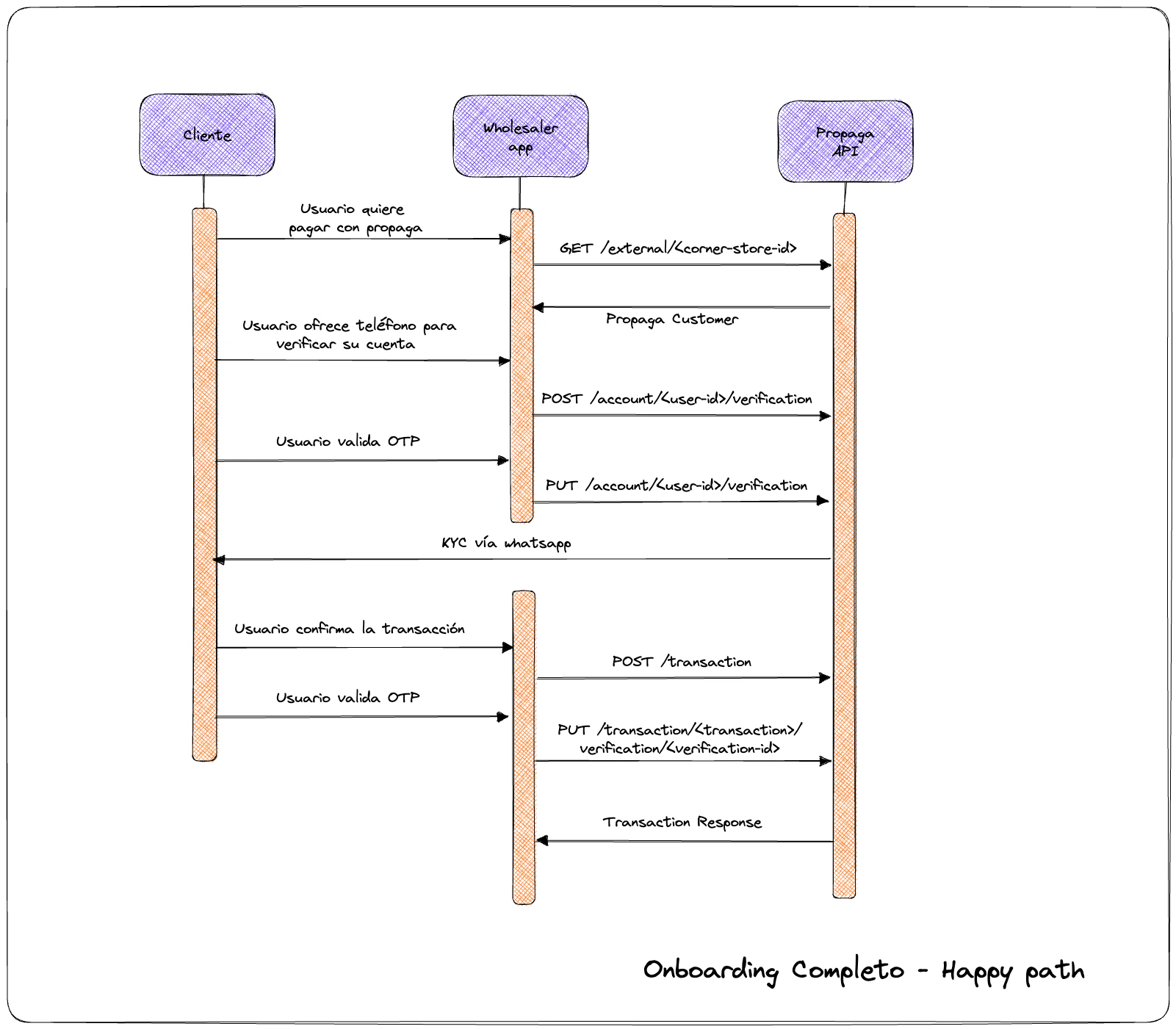
At Propaga, our Buy Now, Pay Later (BNPL) solution involves a robust flow that seamlessly integrates various interfaces and backend functionalities. Let’s dive into the technical details of how our system operates:Documentation Index
Fetch the complete documentation index at: https://docs.propaga.mx/llms.txt
Use this file to discover all available pages before exploring further.
Checkout Interface Integration
Our Checkout Interface serves as the initial point of interaction, enabling wholesalers to seamlessly integrate BNPL functionality into their checkout process. Integration is achieved through an API/SDK setup, ensuring a smooth user experience during user registration and facilitating payments.Technical Focus
- API/SDK Integration: Engineered for scalability and easy adoption.
- User Experience: Prioritizes transparent fee information and minimal steps at checkout.
Customer Interface via WhatsApp
At checkout, the Customer Interface comes into play, employing the WhatsApp API to engage with users effectively. This interface delivers crucial functionalities such as providing payment information, offering customer support, delivering account details, and issuing timely payment reminders.Customer Support and Collections Portals
Our system is equipped with dedicated portals for customer support and collections management. These portals empower customer success agents and collections teams to efficiently handle customer queries, manage delinquent accounts, and categorize interactions for streamlined operations.Visualizing the BNPL Flow


